公司学子参加甘肃省首届“东数西算”创业创新大赛并获佳绩

来源:2026年国际足联世界杯发布时间:2024-11-25浏览次数:99

1030-112日,甘肃省东数西算创业创新大赛在庆阳职业技术公司成功举办。大赛以数产相融算赢未来为主题,设创新、创业两个赛组,创新组按本科、专科分设软件系统开发、大数据应用开发、AI虚拟数字人开发3个赛道,创业组设置新兴产业、现代服务业、乡村振兴3个赛道。来自省内14个市州、兰州新区及50所高校的134个项目参与角逐。此次大赛由甘肃省人力资源和社会保障厅、甘肃省教育厅和庆阳市政府共同举办,旨在深入实施东数西算国家战略,挖掘具有创新性、成长性和竞争力的创业项目,吸引和集聚优秀的数字人才,助力庆阳国家算力枢纽节点和数据中心集群建设。

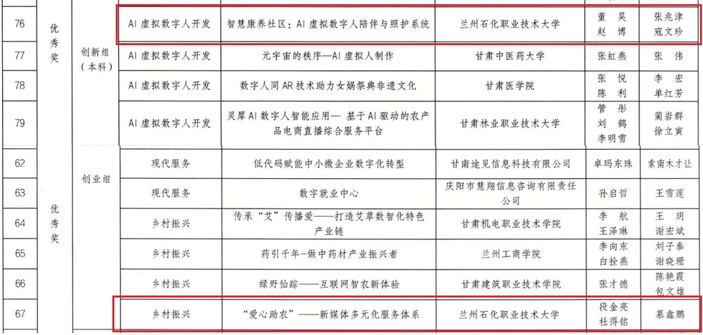
在本届大赛中公司共有5支参赛团队晋级决赛,且与本科院校学子同台竞技,参赛团队表现突出,最终在本科创新组赛道中4支团队获奖,在职业本科院校参赛团队中成绩最佳。其中《高校退役电脑再利用解决方案—基于Hadoop校园云计算中心之网络存储系统》项目在本科组大数据应用开发组排名第三,获二等奖;《感融芯护,为万安计—EMS数智平台+多传感器数据融合的工业环境危险气体监测系统设计》在本科组应用软件系统开发组中排名第五,获三等奖;《“爱心助农”—新媒体多元化服务体系》在创业组乡村振兴赛道中排名第七,获优秀奖;《智慧康养社区:AI虚拟数字人陪伴与照护系统》在本科组AI虚拟数字人开发中排名第十,获优秀奖。公司学子在比赛中不仅展示了较强的技术实力,还展现出了顽强的毅力和坚定的信念,同学们的优秀表现为甘肃省的创新创业工作注入了新的活力。

大赛结束后,获奖项目将优先纳入省级创业项目库,优先开展项目推介,优先纳入平台孵化,优先落地东数西算产业园,推动优秀创业项目成果转化。同时,优秀人才将被纳入东数西算人才库,享受相关扶持政策。庆阳市政府还与有关企业和高校签订了数字经济招商引资协议和人才培养合作协议,进一步推动当地数字经济的发展


(撰稿、摄影:慕鑫鹏 审核:牛治刚 兰炜)